seo三人行 > 新闻信息 > 正文
(原标题:证监会立案调查!股东涉嫌违规减持,热门股止步8连板!“双节合一”, 8天超级长假将至,国内旅游预订已开启火爆趋势)
国内旅游产品预订量同比大增5倍;五成旅游休闲股业绩扭亏。
三大股指今日全线调整,沪指跌1.13%,创业板指跌2.11%,科创50指数跌3.72%。半导体产业链集体走低,Chiplet、光刻胶方向领跌,波长光电、同益股份、源杰科技、泰凌微等多股跌超10%。BC电池概念股大幅调整,永和智控封跌停板;机器人、减速器概念下挫,中马传动跌停。游戏股逆势活跃,券商股午后反弹,玩具、动漫、游戏、餐饮等板块涨幅居前。
在经历8连板后,我乐家居跌停,今日午间公司发布关于股东收到中国证券监督管理委员会立案告知书的公告。

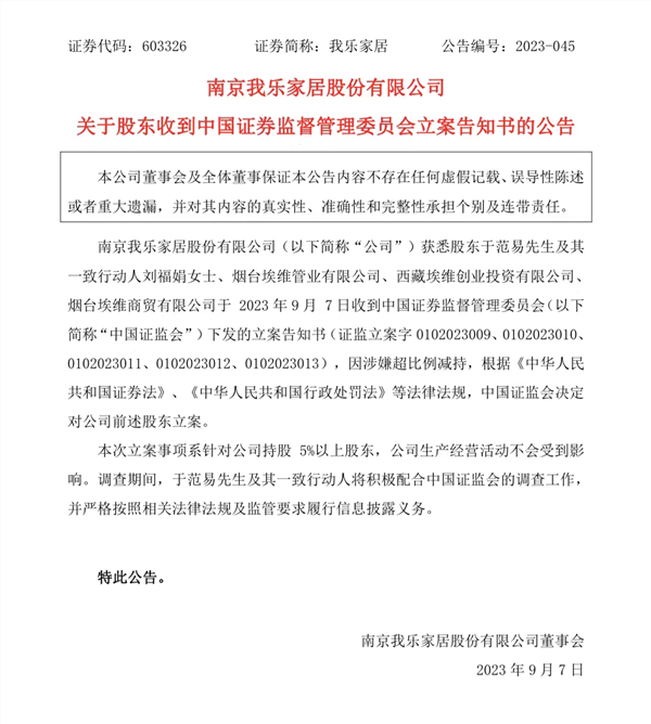
根据公告,公司股东于范易及其一致行动人刘福娟、烟台埃维管业有限公司、西藏埃维创业投资有限公司、烟台埃维商贸有限公司于2023年9月7日收到中国证监会下发的立案告知书,因涉嫌超比例减持,中国证监会决定对公司前述股东立案。
根据公司公告,公司股东于范易及其一致行动人刘福娟、烟台埃维管业有限公司、西藏埃维创业投资有限公司、烟台埃维商贸有限公司截至2023年6月30日合计持股2244.04万股,合计持股7.11%。截至2023年9月6日收盘,上述股东合计持股数量降至4200股,持股比例0.0013%。期间,上述股东通过集中竞价方式减持公司股份2244.04万股,减持比例7.1124%,并买入4200股。
根据《证券法》《上市公司收购管理办法》相关规定,上述股东作为合计持股5%以上的股东,在持股比例变动达到5%时应当进行报告和公告,在该事实发生之日起至公告后3日内,不得再行买卖股票。我乐家居相关股东的减持行为已涉嫌违反上述规定。
我乐家居表示,本次立案事项系针对公司持股5%以上股东,公司生产经营活动不会受到影响。调查期间,于范易及其一致行动人将积极配合中国证监会的调查工作,并严格按照相关法律法规及监管要求履行信息披露义务。

国内旅游产品预订量同比大增5倍
距离“超级黄金周”还剩二十余天,国庆出游需求热度已出现上扬势头。作为万众期待的“双节合一”8天长假,不少旅游爱好者早早开始预订酒店、机票等旅游产品。
携程平台发布的报告显示,截至9月6日,国内旅游产品预订量同比去年增长近5倍,最近一周下单量环比上周增长63%。机票、民宿等业态的周环比增长均超过50%,景区门票则翻倍上涨。
从搜索热度也可看出国庆旅游市场的火爆趋势。截至8月30日,携程大交通市场搜索指数显示,2023年国庆假期的境内机票搜索热度超过2022年同期190%以上,恢复至2019年同期104%;住宿行业的火爆程度尤在大交通之上,假期境内酒店市场搜索热度已达2022年十一同期4倍以上,相较2019年十一同期增长近120%。
山西证券发布研究报告称,今年以来,受益于消费者出游需求增加,出行产业链整体渐进复苏。旅游市场出游人次和旅游收入基本恢复至疫情前水平,人均客单价受限于居民消费偏好趋于稳健,目前较2019年尚有约15%增长空间。下半年暑假、中秋国庆小长假有望带动出行市场持续增长。
超五成旅游概念股业绩扭亏
证券时报·数据宝统计,A股中,49股涉及旅游出行、休闲消费概念,其中上半年实现盈利的有36股;26股上半年业绩同比由亏转盈,占比超五成。
春秋航空上半年公司实现营业收入80.3亿元;归母净利润8.38亿元,上年同期为亏损12.45亿元。其中公司第二季度营业收入41.7亿元;单季归母净利润4.8亿元,上年同期为亏损8.1亿元。
还有上海机场、吉祥航空、万达电影等上半年业绩同比均大幅度转盈。
厦门空港、中国电影、金马游乐等6股的上半年归母净利润均同比增长超100%。厦门空港的业绩增长幅度最高,上半年公司实现营业收入8.12亿元,同比增长69.94%;归母净利润1.66亿元,同比增长1754.37%。
行情表现来看,今年以来,16股累计上涨幅度录得正值,上海电影、幸福蓝海、曲江文旅年内股价涨幅居前,分别累计上涨90.79%、52.68%、30.21%。

转载请标注:我爱技术网_SEO三人行——证监会立案调查!股东涉嫌违规减持,热门股止步8连板!“双节合一”, 8天超级长假将至,国内旅游预订已开启火爆趋势
- 上一篇:没有了
- 下一篇:没有了
- 搜索
-
- 2025-07-13证监会立案调查!股东涉嫌违规减
- 2025-07-13抓住房地产这个牛鼻子:“放”、
- 2025-07-13项目管理专家童少波:项目管理思
- 2025-07-133.16万亿美元!中国最新外汇储备
- 2025-07-13光伏周报:隆基绿能明确“BC”路
- 2025-07-13今年最便宜IPO上了,中巨芯暴涨2
- 2025-07-13丽水,千亿产业崛起
- 2025-07-138月28日证券之星早间消息汇总:
- 2025-07-13250亿,西安新基金群来了
- 2025-07-13重磅利好批量来袭,沪指高开5.06
- 2025-05-23节前备货需求提升 有机硅价格探
- 2025-05-24NFT平台如何落实作品权利审查机
- 2025-05-24猪肉售价持续上涨,行业业绩能否
- 2025-05-24长沙出招!加强商品房预售资金监
- 2025-05-24前三季度企业贷款增速亮眼 9月信
- 2025-05-24餐饮SaaS行进时:美团To B,二维
- 2025-05-24健康险公司“买、买、买”,火热
- 2025-05-25退货运费险的转型再造之路
- 2025-05-251元补贴可带动最高5.8元消费!揭
- 2025-05-25面对不确定性,中国企业家更敢于
- 2025-07-13证监会立案调查!股东涉嫌违规减
- 2025-07-13抓住房地产这个牛鼻子:“放”、
- 2025-07-13项目管理专家童少波:项目管理思
- 2025-07-133.16万亿美元!中国最新外汇储备
- 2025-07-13光伏周报:隆基绿能明确“BC”路
- 2025-07-13今年最便宜IPO上了,中巨芯暴涨2
- 2025-07-13丽水,千亿产业崛起
- 2025-07-138月28日证券之星早间消息汇总:
- 2025-07-13250亿,西安新基金群来了
- 2025-07-13重磅利好批量来袭,沪指高开5.06
- 网站分类
-
- 标签列表
