seo三人行 > 新闻信息 > 正文
(原标题:央行出手!多家银行被罚百万以上)
央行再出手!多家银行因违反反洗钱业务等相关规定收大额罚单,其违法行为多涉及未按照规定履行客户身份识别义务、占压财政存款或资金、未按规定收缴假币等。
因违反反洗钱业务规定
招商银行广州分行被罚224万元
近日,中国人民银行广州分行官网披露的广州银罚字[2022]18号行政处罚决定书显示,招商银行股份有限公司广州分行违反反洗钱业务的如下规定:未按照规定履行客户身份识别义务;未按照规定报送可疑交易报告。因此,中国人民银行广州分行决定对其罚款人民币224万元。
与此同时,时任招商银行广州分行的两位副行长以及该分行的运营管理部总经理均被处以罚款。

未按规定报送可疑交易报告等
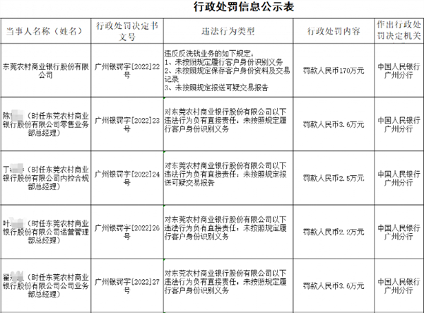
东莞农商行被罚170万元
此外,同日披露的广州银罚字[2022]22号行政处罚决定书显示,东莞农村商业银行股份有限公司违反反洗钱业务的如下规定:未按照规定履行客户身份识别义务;未按照规定保存客户身份资料及交易记录;未按照规定报送可疑交易报告,根据相关规定,中国人民银行广州分行决定对其罚款人民币170万元。
时任东莞农村商业银行零售业务部总经理、内控合规部总经理、运营管理部总经理、公司业务部总经理因未按照规定履行客户身份识别义务,也分别被处罚款。

平安银行股份有限公司广州分行也因未按照规定履行客户身份识别义务;未按规定报送可疑交易报告两项违法行为,中国人民银行广州分行对其罚款90万元。同时,两位相关负责人被罚款合计7.9万元。

兴业银行一分行收百万罚单
因占压财政存款或资金等
6月23日,中国人民银行呼和浩特中心支行披露了一则行政处罚信息公示表,其中显示,兴业银行呼和浩特分行因四项违法行为被罚款131万元。主要涉及的违法行为包括错报投诉数据;未按规定履行客户身份识别义务;超过期限或未向人民银行报送账户开立资料;占压财政存款或资金。此外还有6位相关负责人均被处以1万元罚款。

一口气开出多张罚单
4家银行因违反反洗钱业务被罚
6月24日,中国人民银行长沙中心支行一口气开出多张罚单,涉及4家银行及相关负责人。
其中,工商银行湖南省分行因占压财政资金;假币收缴业务监控保存期限少于3个月;结算账户未按规定备案;错报、漏报投诉数据;未按要求向金融消费者披露与金融产品和服务有关的重要内容;收集与业务无关的消费者金融信息;未建立以分级授权为核心的消费者金融信息使用管理制度;未按规定开展持续的客户身份识别;未按规定对高风险客户采取强化识别措施等9项违法行为,被中国人民银行长沙中心支行警告,并处91.8万元罚款。时任工商银行湖南省分行银行卡中心总经理被处3.5万元罚款。

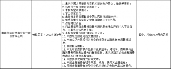
此外,湖南浏阳农村商业银行因“16宗罪”被警告,并处96.9万元罚款,两位有关负责人也被处罚。
据披露,该行的主要违法行为包括:未向中国人民银行分支机构报送账户开立、撤销等资料;违规开立单位银行结算账户;未按规定收缴假币;不当保管假币;未按规定将假币解缴中国人民银行浏阳支行;假币收缴业务监控记录保存期限少于3个月;占压财政资金;向金融信用信息基础数据库提供非依法公开的个人不良信息,未事先告知信息主体;未按规定履行客户身份识别义务;未按规定报送可疑交易报告;未建立以分级授权为核心的消费者金融信息使用管理制度;漏报投诉数据;未及时披露贷款产品的年化收益率;对利率、费用等与金融消费者切身利益相关的重要信息,未以适当方式供金融消费者确认其已接收完整信息;未按要求使用格式合同文本;未经金融消费者明示同意,收集、使用其金融信息;限制金融消费者接受同业机构提供的金融产品或者服务。

湖南蓝山农村商业银行因12项违法行为被处罚款53.4万元。具体来看,该行涉及的违法行为类型包括:1.未经金融消费者明示同意收集、使用其金融信息;未按规定收缴假币;未按规定解缴假币至当地人民银行分支机构;未按规定报送账户开立资料;未按规定报送企业银行结算账户资料;临时存款账户超期使用;未按规定将撤销的企业银行结算账户向当地人民银行分支机构备案;未按规定履行客户身份识别义务;未按规定开展客户风险等级划分、调整和审核工作;违反个人信用信息基础数据库安全管理要求;未按规定报送个人信用信息;未将异议处理结果书面答复信息主体。

最后,湖南溆浦农村商业银行因未按规定使用格式条款;未按规定向金融消费者披露与金融产品和服务有关的重要内容;未按规定建立以分级授权为核心的消费者金融信息使用管理制度;未向当地人民银行分支机构迟报投诉数据四项违法行为被警告,并处罚款5万元。
转载请标注:我爱技术网_SEO三人行——央行出手!多家银行被罚百万以上
- 上一篇:有价无货?磷矿石均价突破千元 产业公司现密集调研潮
- 下一篇:没有了
- 搜索
-
- 2025-07-11央行出手!多家银行被罚百万以上
- 2025-07-11有价无货?磷矿石均价突破千元
- 2025-07-11油价要降了!加满一箱油将少花12
- 2025-07-11改革夯实资本市场韧性 更多制度
- 2025-07-11北交所优化上市安排 将压缩申报
- 2025-07-11六部门:到2025年规模以上工业单
- 2025-07-11北京金融科技产业联盟发布《金融
- 2025-07-11资本用“脚”投票,新东方的虚火
- 2025-07-11阿里、腾讯犯上「流量依赖症」,
- 2025-07-11上海落户门槛进一步放宽 上海高
- 2025-05-23节前备货需求提升 有机硅价格探
- 2025-05-24NFT平台如何落实作品权利审查机
- 2025-05-24猪肉售价持续上涨,行业业绩能否
- 2025-05-24长沙出招!加强商品房预售资金监
- 2025-05-24前三季度企业贷款增速亮眼 9月信
- 2025-05-24餐饮SaaS行进时:美团To B,二维
- 2025-05-24健康险公司“买、买、买”,火热
- 2025-05-25退货运费险的转型再造之路
- 2025-05-251元补贴可带动最高5.8元消费!揭
- 2025-05-25面对不确定性,中国企业家更敢于
- 2025-07-11央行出手!多家银行被罚百万以上
- 2025-07-11有价无货?磷矿石均价突破千元
- 2025-07-11油价要降了!加满一箱油将少花12
- 2025-07-11改革夯实资本市场韧性 更多制度
- 2025-07-11北交所优化上市安排 将压缩申报
- 2025-07-11六部门:到2025年规模以上工业单
- 2025-07-11北京金融科技产业联盟发布《金融
- 2025-07-11资本用“脚”投票,新东方的虚火
- 2025-07-11阿里、腾讯犯上「流量依赖症」,
- 2025-07-11上海落户门槛进一步放宽 上海高
- 网站分类
-
- 标签列表
